Ferroptosis is a form of non-apoptotic cell death hallmarked by iron-dependent lipid peroxidation and loss-of plasma membrane integrity. Recent studies have implied ferroptosis to underlie multiple disease conditions, such as tissue ischemia/reperfusion injury, neurodegeneration and cancer. Unlike many other forms of cell death, ferroptosis is tightly linked to distinct metabolic processes including PUFA metabolism, mevalonate pathway, Krebs cycle, iron handling and cysteine/glutathione metabolism. Due to the high complexity of this cell death modality, there is a growing need to understand the underlying genetic and metabolic determinants that regulate ferroptosis in order to provide new avenues for their modulation in a therapeutic context.
The collaborative actions of the groups associated with the SPP will therefore aim to investigate the underlying intricate transcriptional and metabolic networks in relevant model systems on different levels, ranging from basic mechanisms to pre-clinical concepts. We further strive to translate the knowledge gained from biochemical, cellular and pharmacological model systems to an organismal level in mice and men. A deeper understanding of these regulatory networks will ultimately offer the possibility to interfere with this process in the context of cancer treatment as well as in the prevention or treatment of degenerative disease conditions where ferroptosis plays a central role.















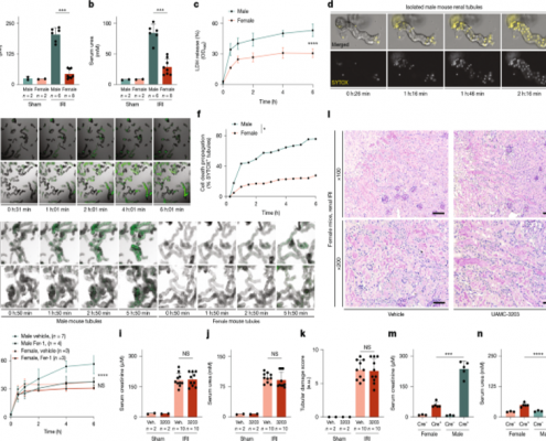
Chen et al 24
Bild: IHK Feldkirchen Westerham
Universität Heidelberg
Ferroptosis in Health and Disease Author: Carsten Berndt,Hamed Alborzinia,Vera Skafar Amen,Scott Ayton,Uladzimir Barayeu,Alexander Bartelt,Hülya Bayir,Christina M. Bebber,Kivanc Birsoy,Jan P. Böttcher,Simone Brabletz,Thomas Brabletz,Ashley R. Brown,Bernhard Brüne,Giorgia Bulli,Alix Bruneau et al. Publication: Redox Biology Publisher: Elsevier Date: Available online 30 May 2024
Morotti et al., Nature, May 2024

https://www.nature.com/articles/s41580-023-00648-1
Alborizina et al 2023
Helmholtz Munich | ©Claudia Dalke
Alborzinia et al., 2022
[Bildquelle: (c) Universtitätsklinikum Heidelberg]
Barayeu et al., 2023


